1. Введение. Что изучает дисциплина информатика(англ.:computer sciences)? Понятие архитектуры систем. Примеры архитектур.
1.1. Введение [1]
1.2. Что изучает дисциплина информатика; [1,2]
1.3. Понятие архитектуры систем [2,3]
1.4. Примеры архитектур
Термины и понятия
Литература
Целью изучаемой нами дисциплины является рассмотрение внутренностей информационно-вычислительных систем и сетей для последующего осмысленного их использования в дальнейшей профессиональной деятельности. Причем надо понимать, что изучить в нашем курсе все о системах и сетях невозможно. Поэтому задача преподавателя - донести в лекционных материалах самые существенные, основополагающие, то есть фундаментальные качества и черты изучаемых в курсе систем. И ориентироваться преподавателю и студенту надо не на принцип образование на всю жизнь, а на принцип образование через всю жизнь. Следствием этого принципа является постоянная работа с литературными источниками и приобретение профессионального опыта в конкретной области. Как правило, преподаватель имеет перечень приоритетных направлений исследований и актуальных практических задач, которые могут и должны использоваться для углубленной проработки интересующих студентов тем.
Накопленный мною опыт работы в области, которая сейчас называется информатика, подтверждает важность выделения и последующего осмысления в ней самых существенных, фундаментальных, устойчивых и долгоживущих знаний. Другими словами, только получив представление об изучаемых объектах, проблемах их проектирования и создания, тенденциях развития возможен правильный последующий выбор траектории обучения. Дилемма преподавания заключается в подборе для изучения такого состава изучаемого материала, который с одной стороны должен учитывать образовательный стандарт специальности (стандарт пересматривается каждые пять лет и это чрезвычайно редко для такой динамически развивающейся области знаний, как информатика), а с другой стороны быть актуальным для текущего времени в регионе. Поэтому-то и формируются разные учебные модули, которые удовлетворяют требованиям стандарта специальности, но при этом имеют разный рейтинг актуальности, сказывающийся в конечном итоге на рейтинге кафедры и учебного заведения в целом.
Выделенные в предыдущем тексте курсивом выражения имеют философский смысл. Поясним смысловую нагрузку слова информатика и некоторые подходы к изучению нашей дисциплины.
1.2. Что изучает дисциплина информатика; [1,2]
Вся история развития человеческой деятельности неразрывно связана с развитием средств отбора, накопления и передачи информации. Так еще в 4000 - 1300 до н. э. представители первой известной шумерской цивилизации записывают информацию на покрытых глиной дощечках, а в 3000 до н. э. в Вавилоне были изобретены счеты. Известно также, что наука как осознанное исследование закономерностей явлений природы и общества возникла у древних греков. Человек уже в ту пору в полной мере осознал, как чрезвычайно трудно осуществлять строительство, проводить научные изыскания, вести коммерческие и торговые дела, прибегая к помощи одного лишь ума, который к тому же был крайне ненадежным "информационным банком". Смерть обрывала нити жизни, а вместе с нею в бездне Аида оказывались и многие ценнейшие открытия, утрачивались секреты древних мастеров. Книга - это первый и, может быть, самый главный этап информационной революции. Изобретение пишущей машинки, телефона, телеграфа, радио, диктофона, телевидения, компьютера, современных средств наземной и космической связи - таковы этапы и пути становления и триумфа информационной эры. Создается впечатление, что утверждение Н. Винера "действительно жить - это значит жить, располагая правильной информацией" не потеряло своей актуальности.
Что же сегодня представляет собой информатика? Информатика - это "комплекс проблем и научных направлений, связанных с методами, средствами и процессами описания, получения, передачи и обработки информации в различных областях человеческой деятельности". В литературе на английском языке синонимом термина информатика является, по-видимому computer sciences - компьютерные науки. Следует понимать также, что информатика как область знания включает в себя или взаимодействует с такими научными направлениями, как вычислительная техника, вычислительная математика, математическая логика, теория массового обслуживания, теория связи, микроэлектроника, точная механика, лингвистика, исследование операций, искусственный интеллект, распознавание образов и рядом других.
К настоящему времени мировым сообществом: осознан высоко развивающий потенциал информатики и ей придан статус фундаментальной дисциплины; определена структура предметной области информатики и разработана концепция преподавания информатики, охватывающей все уровни образования. Применительно к системе образования в России подготовка по информатике подразделяется на базовую и специальную. Цель базовой подготовки - дать обучаемым знания по основам информатики, необходимые в дальнейшем для получения специальной подготовки в конкретных предметных областях деятельности. Центр тяжести базовой подготовки в структуре системы образования России (основные этапы -дошкольное, начальная и средняя школа, высшая школа, аспирантура, докторантура) имеет естественную тенденцию по мере систематизации знаний по информатики к смещению с более высоких уровней на низшие.
Как в большинстве наук, в информатике можно условно выделить два важнейших направления: теоретическую информатику и прикладную информатику. В соответствии с современной концепцией структуры предметной области информатики теоретическая информатика, являясь математической дисциплиной, широко использует методы математического моделирования для обработки, передачи и использования информации, создавая тем самым фундамент, на котором покоится все здание информатики. Прикладная информатика - это огромнейший набор средств информатики, включающий в себя информационно-вычислительную технику, сети и комплексы ЭВМ, технические средства связи и компьютерные телекоммуникационные системы, аудио- и видео- системы, системы мультимедиа, программные средства, вычислительные и информационные среды. К прикладной информатике принято относить и информационные технологии обучения, проектирования, управления объектами, процессами, системами.
Примером нового подхода к исследованиям в области информатики может служить перечень приоритетных направлений фундаментальных исследований РАН, в разделе Технические науки которого информатика представлена по следующим направлениям:
- Разработка научных основ информатики, информационно-вычислительных систем и сетей, системный анализ.
- Математическое моделирование, методы вычислительной и прикладной математики и их применение к фундаментальным исследованиям в различных областях знаний.
- Фундаментальные проблемы построения систем автоматизации, математические методы исследования сложных управляющих систем и процессов.
- Проблемы искусственного интеллекта, распознавания образов, принятия решения и экспертные системы.
- Теория информации и управления, информационные процессы в системах и сетях, биоинформатика.
- Параллельные вычисления, системы массового параллелизма, программное обеспечение
- Интегрированные информационно-телекоммуникационные системы и сети.
- Архитектура, системные решения и программное обеспечение информационно-вычислительных комплексов новых поколений.
- Нейроинформатика и оптико-нейронные системы обработки информации.
- Микроэлектроника, наноэлектроника и твердотельная электроника как база развития информатики.
Основным выводом данного раздела, по моему мнению, следует некорректное использование словосочетаний типа "информатика и вычислительная техника" или "компьютерные сети и информатика". Поскольку и вычислительная техника, и компьютерные сети являются разделами информатики. Вряд ли в наше время мы найдем, например, название "кафедра высшей математики и дифференциального исчисления", поскольку понимаем, что дифференциальное исчисление является разделом высшей математики. Не будем же злоупотреблять повсеместным использованием слова информатика в сочетании с другими словами, конкретизирующими смысловую нагрузку слова информатика.
1.3. Понятие архитектуры систем [2,3]
При изучении информатики необходимо обозначить границы (или глубину) изучаемой предметной области. В нашем курсе вычислительные системы, комплексы и сети для анализа и синтеза достаточно сложных объектов выбран широко используемый способ расчленения объекта на разнообразные элементы (уровни) с последующим исследованием множества получаемых структур их взаимодействия. Это направление анализа и синтеза сложных систем получило название АРХИТЕКТУРЫ СИСТЕМ. В зависимости от объекта исследования мы будем рассматривать архитектуры вычислительных систем, комплексов и сетей. Под архитектурой изучаемых нами объектов (в широком смысле) понимается совокупность их свойств и характеристик, рассматриваемых с различных точек зрения.
Так, например, для Пользователя системы важными являются такие характеристики, как производительность на классе задач, для решения которых она приобретается, система (системы) программирования, размер доступной для использования памяти, способ доступа к системе и т.д. С точки зрения Персонала, обслуживающего данную систему, важны такие свойства системы, как мониторинг (средства наблюдения, управления, конфигурирования, тестирования) и надежность системы. С точки зрения Конструктора системы наиболее важными являются способы построения (архитектурные решения) системы, удовлетворяющие сформулированным заказчиком требованиям. В начале проектирования системы Конструктор в целом представляет систему в виде совокупности функциональных блоков, определенным образом связанных (ЛОГИЧЕСКИЕ компоненты системы). Далее Конструктор системы на основании состояния дел и перспектив развития выбирает элементную базу, среды передачи данных (ФИЗИЧЕСКИЕ компоненты системы), операционную систему, системы программирования (ПРОГРАММННЫЕ компоненты системы).
Наиболее строгое определение понятие АРХИТЕКТУРЫ СИСТЕМ, по-видимому, приведено у Э.А.Якубайтиса [3]: - "АРХИТЕКТУРА СИСТЕМЫ является емким понятием, включающем три важнейших вида взаимосвязанных структур: ФИЗИЧЕСКУЮ, ЛОГИЧЕСКУЮ и ПРОГРАММНУЮ. Кроме того, анализируя другие аспекты архитектуры, часто рассматривают структуры административного управления, обслуживания и ремонта. Каждая из этих структур определяется набором элементов и характером их взаимосвязи. Связь структур друг с другом образует АРХИТЕКТУРУ рассматриваемой СИСТЕМЫ. Элементами ФИЗИЧЕСКОЙ СТРУКТУРЫ являются технические объекты. В зависимости от того, какие задачи решаются, этими объектами могут быть полупроводниковые кристаллы, части вычислительных машин, а также комплексы, составленные из последних. Элементами ЛОГИЧЕСКОЙ СТРУКТУРЫ являются функции, определяющие основные операции. Очень важной характеристикой архитектуры системы является также ее ПРОГРАММНАЯ СТРУКТУРА. Эту структуру образуют взаимосвязанные программы: программы обработки информации, и др. Таким образом, АРХИТЕКТУРА СИСТЕМЫ (вычислительной сети, терминального комплекса, вычислительной машины, полупроводникового кристалла) является концепция взаимосвязи большого числа различного типа элементов. Она в основном характеризуется переплетением ФИЗИЧЕСКОЙ, ЛОГИЧЕСКОЙ И ПРОГРАММНОЙ СТРУКТУР этой системы".
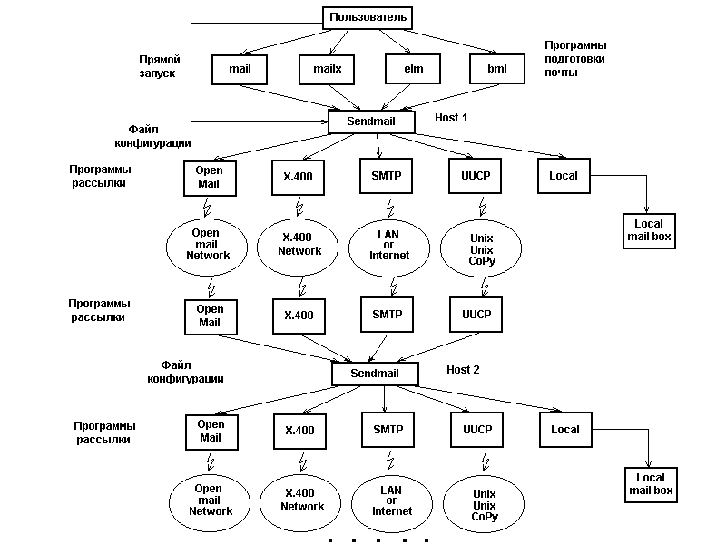
Результатом изучения курса должно быть понимание внутреннего устройства систем и сетей. Как уже ранее отмечалось, все системы и сети мы не сможем изучить, но используемые подходы и методы к изучению наиболее важных из них должны послужить основой для анализа, проектирования или эксплуатации других имеющихся или вновь возникающих систем. Так, например, изображенные на рисунках 1, 2, 3 архитектура почтовой системы в Internet дает целостное понимание ее функционирования и в зависимости от дальнейшей профессиональной ориентации указывает путь (траекторию познания) дальнейшей специализации.
В нашем случае это конфигурирование отдельных компонент или/и системное администрирование почтовой системы и т. д. При рассмотрении изучаемого объекта необходимо постоянно ставить перед собой и отвечать на основные взаимосвязанные вопросы любопытной детворы: что, зачем, почему и как? И если вы, прослушав курс, поймете хотя бы часть понятий, изображенных на рисунках, то будете, по крайней мере, знать, что же вы не знаете. Вот такая тавтология - я знаю, что не знаю! Да поможет нам бог - вам в изучении предмета, а мне в изложении материала - памятуя: на бога надейся, а сам не плошай.
Рис. 1.1 Физическая структура почтовой системы Internet.

Рис.1.2. Логическая структура почтовой системы.

Рис. 1.3. Программная структура почтовой системы.
- Политика в области образования и новые информационные технологии / Национальный доклад Российской Федерации на II Международном конгрессе Юнеско; Образование и информатика / Журн. Информатика и образование. N5.- 1996 г.
- Смирнов А.Д. Архитектура вычислительных систем: Учеб. пособие для вузов. М.: Наука. Гл. ред. физ.мат. лит., 1990. 320 с.
- Якубайтис Э.А. Архитектура вычислительных сетей. М.: Статистика, 1980. 279 с., ил.




